INTRODUCCIÓN
El mieloma múltiple (MM) se caracteriza por la proliferación neoplásica de un solo clon de células plasmáticas que producen una inmunoglobulina monoclonal. Este clon de células plasmáticas prolifera en la médula ósea y con frecuencia produce una destrucción esquelética extensa con lesiones osteolíticas, osteopenia y / o fracturas patológicas. Las complicaciones adicionales relacionadas con la enfermedad incluyen hipercalcemia, insuficiencia renal, anemia e infecciones.
EPIDEMIOLOGÍA
El mieloma representa el 1-2% de todos los cánceres y el 10-12% de las hemopatías malignas. Es la segunda hemopatía maligna en términos de prevalencia después de los linfomas. La enfermedad afecta un poco más a los varones (54%) que a las mujeres (46%). La mediana de edad en el momento del diagnóstico es de unos 70 anos en los varones y de 74 años en las mujeres. El mieloma múltiple es un cáncer de mal pronóstico: en 2005, la supervivencia relativa a 5 años era del 35,3%
CIRCUNSTANCIAS CLÍNICAS
- Dolor óseo (2/3 de los pacientes)
- Astenia
- Infecciones a repetición
- 20 – 30% se diagnostica en pacientes asintomáticos por una electroforesis de proteínas sericas o en el marco de una investigación de una anemia, una VSG elevada o una insuficiencia renal.
- Lesión ósea: dolor crónico, fracturas patológicas, compresión medular e hipercalcemia.
- La anemia es muy frecuente en el momento del diagnóstico y casi constante en una etapa avanzada de la enfermedad.
- Las infecciones son la causa de alrededor del 50% de los fallecimientos debidos al mieloma.
- La insuficiencia renal es una complicación frecuente del mieloma. Se presenta en el 20% de los pacientes en el momento del diagnóstico y en el 50% en el transcurso de la evolución.
- La amiloidosis AL sobreviene en alrededor del 15% de los casos



ASPECTOS BILÓGICOS
- La anemia esta presente al menos en el 50% de los casos al momento del diagnóstico
- El aumento del VSG suele ser superior a 100mm al cabo de la primera hora.
- Proteinemia está elevada (>60gr/l)
- En la electroforesis se observa un pico estrecho, la mayoría de veces en la zona de las y-globulinas, las B-globulinas o, más raramente, las a2-globulinas, que se corresponde con la producción de una proteína monoclonal de tipo IgG o IgA.
En cuanto al mieloma de cadenas ligeras, se caracteriza por la presencia de una hipogammaglobulinemia marcada, la ausencia de pico monoclonal y una proteinuria de cadenas ligeras con el nombre de proteínas de BenceJones. - La inmunofijación permite la tipificación de la cadena pesada y de la cadena ligera de la banda delgada. Alrededor del 55% de los mielomas múltiples es de isotipo IgG, el 25% de isotipo IgA, el 15% de tipo urinario puro (de cadenas ligeras) y el 5% restante está constituido por variantes infrecuentes (IgE, IgD y, con menos frecuencia, IgM). Dos tercios de los mielomas tienen una cadena ligera kappa y un tercio tiene una cadena ligera lambda.
- El mielograma por punción esternal o ilíaca confirma el diagnóstico por la riqueza celular, la mayoría de las veces normal, y una proliferación plasmocítica superior al 10% de los elementos nucleados, en la mayoría de los casos con una morfología anómala.
- En la orina se buscan cadenas ligeras de la Ig monoclonal, llamadas proteínas de Bence-Jones.

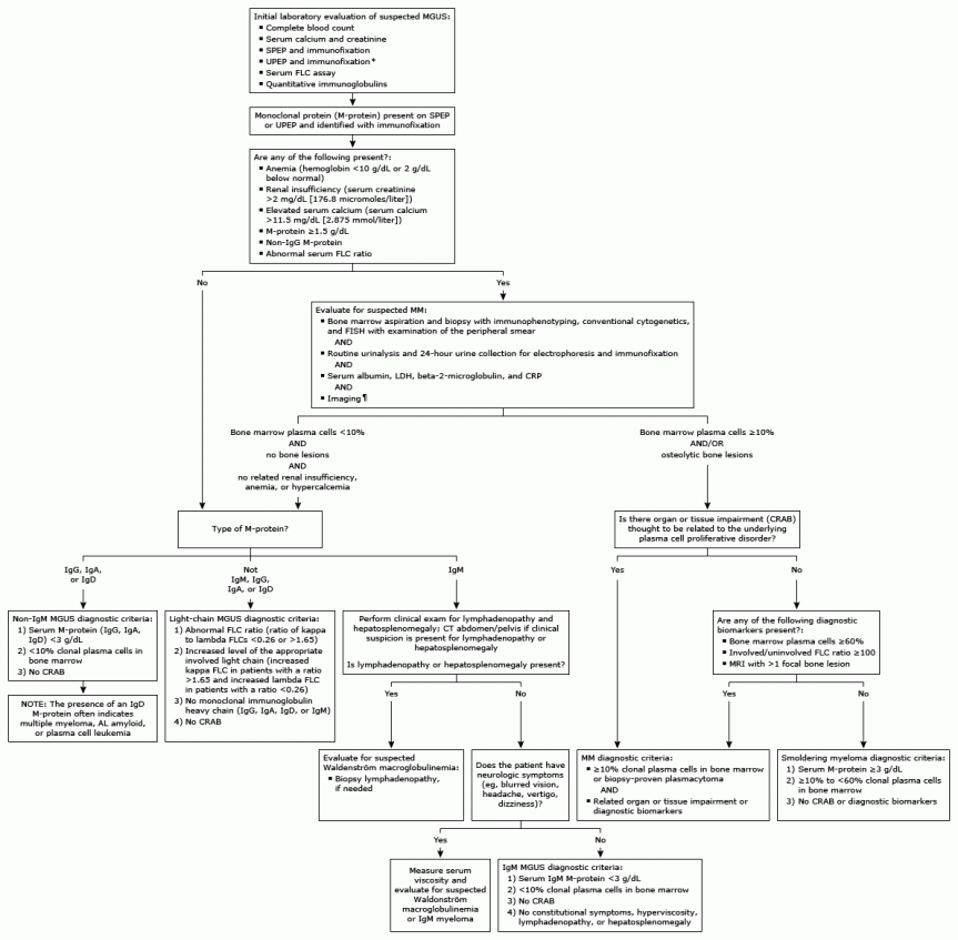
VERIFICACIÓN DEL DIAGNÓSTICO
El primer paso para acercarse a un posible nuevo paciente con MM es verificar el diagnóstico desde las etapas premalignas del mieloma, a saber, la gammapatía monoclonal de significado incierto (MGUS) y el mieloma múltiple latente (SMM), no requieren terapia y puede ser fácilmente diagnosticado erróneamente como MM.
Sin una terapia efectiva, los pacientes sintomáticos mueren en una mediana de seis meses.



Los siguientes hallazgos se consideran evidencia de daño en órgano, si es atribuible al trastorno subyacente de las células plasmáticas:
- Anemia (es decir, hemoglobina <10 g / dL [<100 g / L] o> 2 g / dL [> 20 g / L] por debajo de lo normal)
- Hipercalcemia (es decir, calcio sérico> 11 mg / dL [> 2.75 mmol / litro])
- Insuficiencia renal (es decir, aclaramiento de creatinina <40 ml / min o creatinina sérica> 2 mg / dL[177 µmol / litro])
- Lesiones óseas (es decir, una o más lesiones osteolíticas en la radiografía esquelética, tomografía computarizada [TC] o tomografía por emisión de positrones [PET] / TC)
Los siguientes biomarcadores son diagnósticos de MM en pacientes asintomáticos porque tienen un riesgo de progresión con complicaciones de más del 80 por ciento en dos años.
- ≥60 por ciento de células plasmáticas clonales en la médula ósea.
- Relación de cadena ligera libre (FLC) involucrada / no involucrada de 100 o más.
- Imagen de resonancia magnética (IRM) con más de una lesión focal (que involucra hueso o médula ósea)
EVALUACIÓN PRE TRATAMIENTO
- Un hemograma completo y un diferencial con el examen del frotis de sangre periférica.
- Química sanguínea: calcio sérico, albúmina, lactato deshidrogenasa, beta-2 microglobulina y proteína C reactiva.
- Creatinina sérica y una medida del aclaramiento de creatinina.
- Medición de la cadena ligera monoclonal libre de suero (FLC).
- Una electroforesis de proteínas séricas (SPEP) con inmunofijación y cuantificación de inmunoglobulinas. Un análisis de orina de rutina y una recolección de orina de 24 horas para electroforesis (UPEP) e inmunofijación.
- Aspiración de médula ósea y biopsia con inmunofenotipificación, citogenética convencional e hibridación in situ con fluorescencia (FISH). FISH debe incluir sondas que identifiquen t (11; 14), t (4; 14), t (6; 14), t (14; 16), t (14; 20), trisomías, 1q + y del17p.
- En todos los pacientes se debe realizar una survey óseo metastásica con radiografías simples que incluyan los húmero y los huesos femorales o la TC de cuerpo entero en dosis bajas (según la disponibilidad).
ESTRATIFICACIÓN DE RIESGO


DETERMINACIÓN DE LEGIBILIDAD DE TRASPLANTE
La elegibilidad para HCT autólogo en MM varía según los países y las instituciones. En la mayoría de los países europeos, el trasplante de mieloma se ofrece principalmente a pacientes menores de 65 años. En los Estados Unidos, no se utiliza un límite de edad estricto. En cambio, las decisiones se toman caso por caso en función de la «edad fisiológica» y varían según las instituciones
PRONOSTICO
- La clasificación de Salmon y Durie, publicada en 1975, expresa el volumen de la masa tumoral
- Se ha elaborado el International Staging System (ISS) 2005, que debería sustituir a la clasificación de Salmon y Durie. Incluye la determinación de la 2-microglobulina, reflejo de la masa tumoral y de la insuficiencia renal, y la de la albuminemia.
- La citogenética efectuada con el mielograma también tiene un valor pronóstico considerable


Descubre más desde Medicina Cardiometabólica
Suscríbete y recibe las últimas entradas en tu correo electrónico.