Recomendaciones para el tratamiento de pacientes con AR temprana


PICO A.1. Los mejores resultados experimentados por los pacientes con AR establecida utilizando un enfoque específico deben ser generalizables para aquellos con AR temprana
PICOs A.2 y A.3. Evidencia baja, recomendación sólida
1) no hay evidencia a favor de la terapia triple en este contexto,
2) la monoterapia con DMARD generalmente es más aceptable (es decir, más fácil de tomar, menos costosa para el paciente) que la AR temprana pacientes con baja actividad de la enfermedad que los regímenes de combinación de DMARD, y
3) monoterapia con DMARD generalmente se tolera mejor que la combinación de la terapia con DMARD.
El panel también votó que el metotrexato (MTX) debería ser el DMARD inicial preferido para la mayoría de los pacientes con AR temprana.
1) no hay evidencia a favor de la terapia triple en este contexto,
2) la monoterapia con DMARD generalmente es más aceptable (es decir, más fácil de tomar, menos costosa para el paciente) que la AR temprana pacientes con baja actividad de la enfermedad que los regímenes de combinación de DMARD, y
3) monoterapia con DMARD generalmente se tolera mejor que la combinación de la terapia con DMARD.
El panel también votó que el metotrexato (MTX) debería ser el DMARD inicial preferido para la mayoría de los pacientes con AR temprana.
PICOs A.4 y A.5. La recomendación es condicional porque
1) la evidencia es de baja calidad y la evidencia de diferencias en los efectos secundarios es imprecisa,
2) hay poca diferencia en el beneficio de la terapia doble DMARD sobre la monoterapia, y
3) la terapia triple podría ser preferida por algunos pacientes que desean un beneficio más rápido a corto plazo (p. ej., reanudación temprana de las actividades laborales) y están dispuestos a asumir un posible riesgo agregado.
1) la evidencia es de baja calidad y la evidencia de diferencias en los efectos secundarios es imprecisa,
2) hay poca diferencia en el beneficio de la terapia doble DMARD sobre la monoterapia, y
3) la terapia triple podría ser preferida por algunos pacientes que desean un beneficio más rápido a corto plazo (p. ej., reanudación temprana de las actividades laborales) y están dispuestos a asumir un posible riesgo agregado.
PICOs A.6 y A.12. La recomendación es condicional porque
1) la evidencia es de baja calidad, y
2) aunque el tratamiento con glucocorticoides es eficaz como terapia a corto plazo (es decir, menos de 3 meses) para «tender puentes» entre los pacientes hasta que se den cuenta los beneficios de los DMARD, esta decisión debe equilibrarse con la falta de estudios de seguridad a largo plazo con glucocorticoides. La relación riesgo / beneficio de la terapia con glucocorticoides es favorable siempre que la dosis sea baja y la duración de la terapia sea corta.
1) la evidencia es de baja calidad, y
2) aunque el tratamiento con glucocorticoides es eficaz como terapia a corto plazo (es decir, menos de 3 meses) para «tender puentes» entre los pacientes hasta que se den cuenta los beneficios de los DMARD, esta decisión debe equilibrarse con la falta de estudios de seguridad a largo plazo con glucocorticoides. La relación riesgo / beneficio de la terapia con glucocorticoides es favorable siempre que la dosis sea baja y la duración de la terapia sea corta.
PICO A.7. La recomendación es sólida a pesar de la baja calidad de la evidencia porque, para un paciente que fracasa la monoterapia con DMARD, la experiencia clínica y la evidencia indirecta respaldan los beneficios de agregar estas opciones de tratamiento, y recomendar ningún tratamiento adicional no es una opción. Al decidir qué terapia usar, las consideraciones pueden incluir el costo, las comorbilidades, la carga de tomar medicamentos (es decir, 1 versus múltiple, oral versus otras vías) y el perfil de efectos secundarios. El panel también votó que la terapia biológica debe usarse en combinación con MTX, cuando sea posible, debido a la eficacia superior de esta combinación sobre la monoterapia biológica.
PICOs A.8 y A.9. La recomendación es condicional porque
1) la evidencia es de baja calidad, y
2) existen posibles problemas de seguridad a más largo plazo relacionados con tofacitinib que necesitan más estudio, en parte relacionados con la experiencia más corta con tofacitinib.
1) la evidencia es de baja calidad, y
2) existen posibles problemas de seguridad a más largo plazo relacionados con tofacitinib que necesitan más estudio, en parte relacionados con la experiencia más corta con tofacitinib.
PICOs A.10 y A.11. La recomendación es condicional porque la evidencia es de baja calidad porque es indirecta, y la relación riesgo / beneficio del tratamiento con glucocorticoides es favorable siempre que la dosis sea baja y la duración de la terapia sea corta.
Recomendaciones para el tratamiento de pacientes con AR establecida

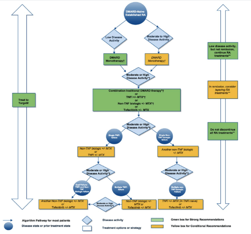
PICO B.1. La recomendación es sólida porque, basándose en evidencia de calidad moderada, el panel concluyó que los beneficios superan con creces los riesgos para los pacientes con AR establecida tratados con un enfoque específico en comparación con un enfoque no dirigido (Figura 4).
PICO B.2. La recomendación es sólida a pesar de la baja calidad de la evidencia porque la monoterapia con DMARD está disponible como una terapia de primera línea menos costosa que tiene un extenso historial de seguridad con una eficacia clínica bien documentada, un gran cuerpo de experiencia clínica y familiaridad entre reumatólogos. El panel también votó que MTX debería ser el DMARD inicial preferido para la mayoría de los pacientes con AR establecida que nunca han tomado un DMARD.
PICO B.3. La recomendación es condicional a pesar de los datos de eficacia de tofacitinib publicados publicados porque el balance de beneficio (tofacitinib es ligeramente más eficaz), el riesgo (la seguridad a largo plazo de tofacitinib no es actualmente conocida frente a la bien conocida seguridad a largo plazo del MTX). y consideraciones de costo (MTX es menos costoso que tofacitinib), MTX favorecido en general.
PICO B.4. La recomendación es condicional porque la evidencia es de baja calidad. La evidencia que respalda un beneficio incremental para la terapia con doble DMARD sobre la monoterapia con DMARD es indirecta, y la evidencia de las diferencias en los efectos secundarios es imprecisa.
PICO B.5. La recomendación es sólida a pesar de la calidad de evidencia moderada a muy baja porque para un paciente que fracasa la monoterapia con DMARD, la experiencia clínica y la evidencia indirecta respaldan los beneficios de agregar estas opciones de tratamiento, y recomendar no recibir tratamiento no es una opción. El panel también votó que la terapia biológica debe usarse en combinación con MTX, cuando sea posible, debido a la eficacia superior de esta combinación sobre la monoterapia biológica.
PICO B.6. La recomendación es sólida porque, en comparación con la monoterapia con TNFi, el tratamiento con TNFi tiene una eficacia superior cuando se utiliza en combinación con MTX, según pruebas de alta calidad.
PICOs B.12 y B.14. La recomendación es condicional porque 1) hay evidencia de la eficacia de rituximab en pacientes que ya recibieron terapia con TNFi, y por la superioridad de tocilizumab frente a TNFi en pacientes que ya reciben MTX / DMARD, y 2) hay evidencia de eficacia de la monoterapia con tocilizumab.
PICOs B.13 y B.15. La recomendación es condicional porque 1) la evidencia es de muy baja calidad, y 2) no hay suficiente diferencia en la eficacia entre los productos biológicos no TNF y tofacitinib para compensar los datos de seguridad a largo plazo y la cantidad de experiencia asociada con no TNF productos biológicos.
PICOs B.16 y B.17. La recomendación es condicional porque 1) la evidencia es de muy baja calidad, 2) los biológicos no TNF tienen datos de seguridad a más largo plazo en comparación con tofacitinib, 3) existe una mayor experiencia clínica a largo plazo con biológicos no TNF en comparación con tofacitinib, 4) no hay suficiente diferencia en la eficacia entre los productos biológicos no TNF y tofacitinib para compensar los datos de seguridad a más largo plazo y una mayor cantidad de experiencia con biológicos no TNF, y 5) el hecho de que otros biológicos no TNF con diferentes mecanismos de la acción puede ser eficaz y vale la pena intentarlo.
PICOs B.8, B.9, B.10 y B.11. La recomendación es condicional porque 1) la evidencia es de muy baja calidad, y 2) hay pruebas limitadas, especialmente para los datos de seguridad a largo plazo para tofacitinib.
PICOs B.23 y B.24. La recomendación es condicional porque 1) la evidencia es de muy baja calidad, 2) la mejoría en los resultados según lo medido por el Cuestionario de Evaluación de la Salud es numéricamente más alta para los pacientes asignados al azar a tofacitinib en comparación con TNFi en un ECA; sin embargo, los datos de seguridad a largo plazo para tofacitinib aún no están disponibles, y 3) algunos pacientes pueden preferir una formulación oral sobre una inyección.
PICOs B.21 y B.22. La recomendación es condicional por los mismos motivos que los citados anteriormente para los PICO B.16 y B.17 (excepto el motivo 2).
PICOs B.19 y B.20. La recomendación es condicional por las mismas razones que las citadas anteriormente para los PICO B.23 y B.24.PICOs B.26 y B.27. La recomendación es condicional porque la relación riesgo / beneficio del tratamiento con glucocorticoides es favorable siempre que la dosis sea baja y la duración de la terapia sea corta.
PICOs B.28 y B.29. La recomendación es condicional porque 1) la evidencia es de muy baja calidad, y 2) la relación riesgo / beneficio del tratamiento con glucocorticoides es favorable siempre que la dosis sea baja y la duración de la terapia sea corta.
El panel también hizo varias recomendaciones relacionadas con la terapia gradual, con las siguientes advertencias generales: 1) «Reducción gradual» se define como reducción de la terapia 1 medicamento a la vez (reducción de la dosis o frecuencia de dosificación), 2) Los valores y preferencias de los pacientes deben conducir decisiones relacionadas con la disminución, 3) Se implementa un plan integral para monitorear la actividad de la enfermedad y abordar posibles bengalas, y 4) Antes de disminuir, los pacientes con AR, incluidos aquellos en remisión sostenida, son informados del riesgo de brote.
PICOs B.31, B.33, B.35 y B.37.La recomendación es condicional porque 1) la evidencia es de baja calidad, 2) mientras que la disminución conlleva un riesgo de brote, la minimización de la terapia puede disminuir la toxicidad y / o el costo, y disminuye el riesgo de tratar a los pacientes innecesariamente.
PICOs B.30, B.32, B.34 y B.36.La recomendación es sólida porque, según las observaciones clínicas y la experiencia, solo una pequeña minoría de pacientes con baja actividad de la enfermedad (sin remisión) puede suspender con éxito toda la terapia de AR.
PICO B.38.La recomendación es sólida a pesar de la baja calidad de la evidencia porque, según la experiencia clínica, el riesgo de brote de AR y la necesidad de reanudar la terapia son altos si se suspenden todas las terapias de la AR.
El Panel de votación también votó sobre 2 preguntas PICO adicionales (B.7 y B.18) para llenar las lagunas restantes en el algoritmo de tratamiento después de la votación inicial (Figura 5 ). Ambos comparan la terapia con ninguna terapia. Seguimos la metodología GRADE y el mismo proceso para estas preguntas PICO.
PICO B.7. Si la actividad de la enfermedad permanece moderada o alta a pesar del uso de un solo TNFi, la recomendación es condicional para usar otro TNFi en lugar de no usar un TNFi. La recomendación es condicional porque tanto la evidencia de los estudios TNFi como la experiencia clínica apoyan la respuesta a un segundo TNFi en una proporción significativa de pacientes, especialmente en presencia de falla secundaria (es decir, un TNFi funcionó inicialmente y luego dejó de funcionar). Para recomendaciones adicionales relacionadas con esta población de pacientes, ver PICOs B.12, B.15, B.23 y B.24.
PICO B.18. Si la actividad de la enfermedad permanece moderada o alta a pesar del uso de múltiples agentes biológicos que no son TNF y el paciente es ingenuo con TNFi, la recomendación es condicional para usar TNFi en lugar de no usar TNFi. La recomendación es condicional porque la evidencia es de muy baja calidad. Aunque no hay ensayos de pacientes con fallas biológicas múltiples que no sean TNF, si los productos biológicos que no son TNF no han sido efectivos y el tratamiento con TNFi aún no se ha administrado, se debe intentar el tratamiento con TNFi, a menos que existan contraindicaciones para su uso.
Descubre más desde Medicina Cardiometabólica
Suscríbete y recibe las últimas entradas en tu correo electrónico.


