2025 Recomendaciones de consenso mundial para la enfermedad hepática esteatótica asociada a disfunción metabólica y la esteatohepatitis

Recomendaciones para el tamizaje de MASLD y tratamiento

Paso 1: Evaluar riesgo de MASLD si está presente 1 de las 3 condiciones siguientes:

  1. Presencia de diabetes tipo 2 (DM2).
  2. Obesidad, definida como IMC ≥30 kg/m² (≥25 kg/m² para Asia) o circunferencia abdominal ≥102/88 cm en hombres y mujeres (90 y 80 cm en Asia) con 1 o más factores de riesgo cardiometabólico:
    • Glucosa sérica en ayunas ≥100 mg/dL o HbA1c ≥5,7%
    • Presión arterial ≥130/85 mmHg o tratamiento antihipertensivo específico
    • Triglicéridos plasmáticos ≥150 mg/dL o tratamiento hipolipemiante
    • Colesterol HDL <40 mg/dL en hombres o <50 mg/dL en mujeres, o tratamiento hipolipemiante
    • Presencia de DM2
  3. Elevación persistente de AST y/o ALT ≥6 meses (mínimo 2 pruebas separadas ≥4 semanas), una vez descartadas todas las demás causas de enfermedad hepática antes de investigar MASLD*.

Paso 2: En individuos con alguna de las situaciones anteriores, deben realizarse las siguientes acciones para excluir consumo excesivo de alcohol:

  1. Evaluar consumo de alcohol en entrevista clínica usando la herramienta AUDIT y/o prueba de PEth, si está disponible.
  2. Evaluar comorbilidades frecuentes como enfermedad cardiovascular (ECV), DM2, dislipidemia y enfermedad renal. Otras (sarcopenia, hipotiroidismo, hipogonadismo, déficit de GH, síndrome de ovario poliquístico, apnea del sueño) deben individualizarse.
  3. Calcular riesgo de ECV con una calculadora validada como ASCVD Risk Calculator.

Paso 3: Establecer diagnóstico de MASLD

  • Si se cumplen 1 de los 3 criterios y el consumo diario de alcohol es ≤20 g en mujeres o ≤30 g en hombres → diagnóstico de MASLD.
  • Si se cumplen criterios y consumo diario es >20 g y <50 g en mujeres o >30 g y <60 g en hombres → diagnóstico de Met-ALD.
  • Si consumo ≥50 g en mujeres o ≥60 g en hombres, con o sin disfunción metabólica → diagnóstico de ALD, seguir guías de ALD.

Selección de medicamentos para tratamiento de comorbilidades en personas con MASH

  • Pioglitazona: puede considerarse en DM2 con o sin MASH, pero no como terapia dirigida a MASH.
  • Agonistas del receptor GLP-1: hasta que FDA los apruebe para MASH, deben considerarse tratamiento preferido en DM2 y/u obesidad en pacientes con MASH.
  • Inhibidores SGLT2: recomendados en DM2 con o sin MASH, pero no como terapia dirigida a MASH.
  • Inhibidores DPP-4: pueden usarse en DM2 con o sin MASH, pero no dirigidos a MASH.
  • Metformina, insulina† y sulfonilureas: se usan para DM2, pero no son fármacos preferidos en MASLD ni terapias dirigidas a MASH†.
  • Vitamina E: no se recomienda de forma general; puede considerarse en casos selectos (sin DM2 ni cirrosis).
  • Ácido ursodesoxicólico u omega-3: no deben usarse como tratamiento para MASH.

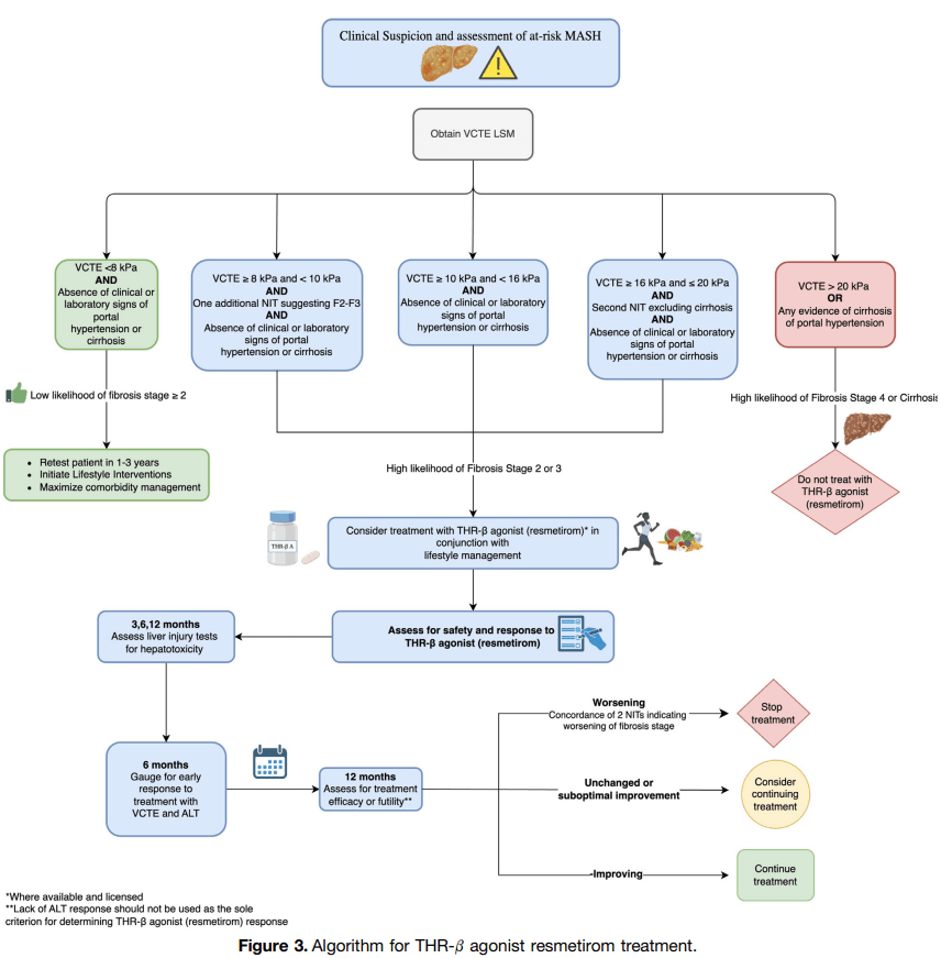
Tratamiento de MASH con agonista THR-β (Resmetirom, aprobado en EE. UU.)

  • Recomendación 1: Si está disponible y autorizado, debe considerarse en pacientes con MASH y fibrosis F2–F3 (criterios NIT) sin cirrosis.
  • Recomendación 2A: Ofrecer resmetirom en pacientes con VCTE-LSM ≥8 kPa y <10 kPa, si un segundo NIT confirma F2, sin cirrosis.
  • Recomendación 2B: Ofrecer resmetirom en pacientes con VCTE-LSM ≥10 y <16 kPa sin cirrosis.
  • Recomendación 3: En pacientes con LSM 16–20 kPa (F3), solo considerar resmetirom si un 2º NIT descarta cirrosis y no hay signos de hipertensión portal o cirrosis.
  • Recomendación 4: No prescribir resmetirom si hay evidencia de cirrosis (biopsia, VCTE >20 kPa, o datos clínicos/laboratoriales de portalía).
  • Recomendación 5: Monitorizar seguridad (ALT/AST, clínica) a los 3, 6 y 12 meses.
  • Recomendación 6: Considerar un segundo NIT (ej. VCTE) a los 6 meses para respuesta temprana.
  • Recomendación 7: Evaluar eficacia/futilidad al 1 año con NITs si pruebas de seguridad fueron normales.
  • Recomendación 8: No usar la ausencia de respuesta de ALT a 1 año como criterio único de fracaso.
  • Recomendación 9: VCTE puede medir respuesta si mejora o empeora ≥30% en LSM (clínicamente significativo).
  • Recomendación 10: Definir futilidad si a 1 año empeoran al menos 2 NITs concordantes.

Recomendaciones preventivas en MASLD y MASH

  • Tamizaje de HCC en cirrosis por MASLD: ecografía ± AFP cada 6 meses. Considerar RM en casos seleccionados.
  • Tamizaje de HCC en MASLD sin cirrosis: vigilancia individualizada según riesgo (DM2, obesidad, antecedentes familiares, edad, alcohol, tabaco, FIB-4, VCTE).
  • Vacunas: todos los pacientes con MASLD deben ser considerados para vacunación contra hepatitis A y B, si es factible.
  • Cirrosis descompensada: monitorizar según guías actuales (ascitis, varices esofágicas, hipertensión portal, encefalopatía).
  • Cánceres extrahepáticos: cribado siguiendo guías generales, según riesgo individual.

*En China, los puntos de corte de IMC para sobrepeso y obesidad son 24 kg/m² y 28 kg/m²; circunferencia abdominal ≥90 cm (hombres) y ≥85 cm (mujeres).
†En pacientes con DM2 y cirrosis por MASLD, insulina es el tratamiento recomendado.



ALGORITMO CLÍNICO PARA EL USO DE RESMETIROM (agonista THR-β)

1. Punto de partida

  • Paciente con sospecha clínica de MASH en riesgo.
  • Se obtiene medición de rigidez hepática (LSM) por VCTE (FibroScan).

2. Interpretación del VCTE

  • LSM < 8 kPa
    • Sin signos clínicos/laboratoriales de hipertensión portal o cirrosis.
    • Baja probabilidad de fibrosis ≥F2.
    • Conducta:
      • Reevaluar en 1–3 años.
      • Intensificar cambios en estilo de vida.
      • Manejar comorbilidades.

  • LSM 8–10 kPa
      • 1 NIT adicional (ej. ELF) que confirme F2–F3.
    • Sin datos de portalía/cirrosis.
    • ⇒ Probabilidad alta de fibrosis F2–F3.
  • LSM 10–<16 kPa
    • Sin signos de portalía/cirrosis.
    • ⇒ Alta probabilidad de F2–F3.
  • LSM 16–20 kPa
    • Se requiere 2º NIT que descarte cirrosis.
    • No debe haber signos clínicos/analíticos de portalía.
    • ⇒ Posible F3.
  • LSM ≥20 kPa o evidencia clínica/laboratorial de cirrosis o portalía
    • Alta probabilidad de F4/cirrosis.
    • Conducta: No usar resmetirom.

3. Tratamiento con resmetirom

  • En pacientes con probabilidad alta de F2–F3:
    • Iniciar resmetirom + manejo de estilo de vida.

4. Seguimiento y evaluación de respuesta

  • 3, 6, 12 meses: evaluar seguridad y hepatotoxicidad (enzimas hepáticas).
  • 6 meses: puede hacerse control de respuesta temprana con VCTE y ALT.
  • 12 meses: evaluar eficacia/futilidad:
    • Mejora ≥30% en VCTE = respuesta.
    • Empeoramiento concordante en ≥2 NITs = fracaso → suspender.
    • Mejoría insuficiente/subóptima = considerar continuar.
    • Mejora clara = continuar tratamiento.

Interpretación clínica resumida:
El algoritmo propone un camino escalonado: primero confirmar fibrosis ≥F2 con VCTE (y NIT adicional si necesario), luego decidir inicio de resmetirom solo en F2–F3 sin cirrosis. La respuesta se monitoriza principalmente con NITs a 12 meses, nunca con ALT sola. Si la fibrosis empeora en ≥2 pruebas, el tratamiento se suspende.



Dr. Jorge Rojas, Médico Internista

Certificado en Salud Cardiometabólica – CMHC (USA)

Suscríbete para seguir leyendo

Suscríbete para obtener acceso al contenido íntegro de esta entrada y demás contenido exclusivo para suscriptores.